Instance Verification Kit (IVK)
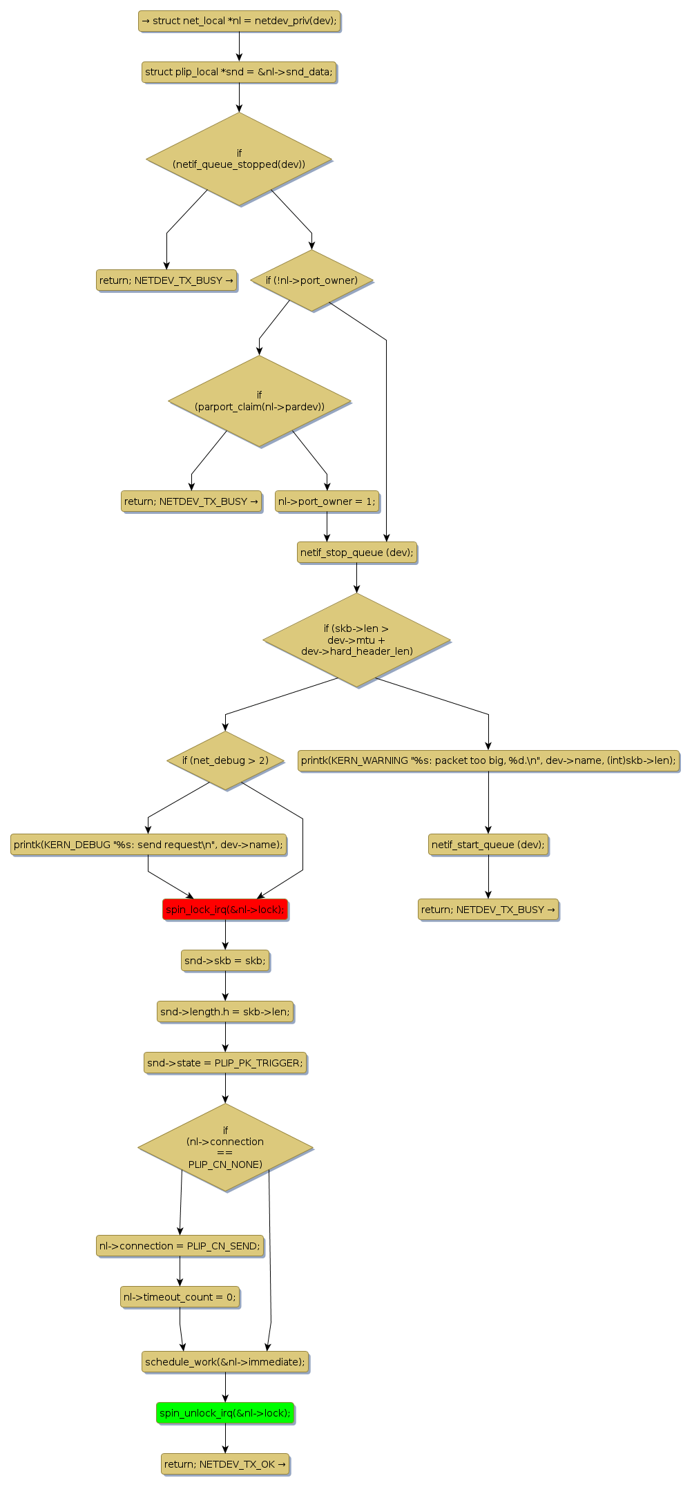
spin lock @ [25577+25+/linux-3.19-rc1/drivers/net/plip/plip.c]
Instance Signature: lock
|
The Matching Pair Graph:
|
|
Function Name
|
Control Flow Graph (CFG)
|
Events Flow Graph (EFG)
|
Source Correspondence
|
|
plip_tx_packet
|
|
|
[24943+14+/linux-3.19-rc1/drivers/net/plip/plip.c]
|